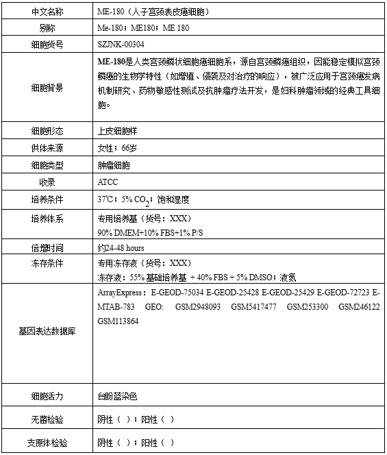
ME-180是人类宫颈鳞状细胞癌细胞系,源自宫颈鳞癌组织,因能稳定模拟宫颈鳞癌的生物学特性(如增殖、侵袭及对治疗的响应),被广泛应用于宫颈癌发病机制研究、药物敏感性测试及抗肿瘤疗法开发,是妇科肿瘤领域的经典工具细胞。

1. 材料处理和检验方法
取适量的ME-180细胞,用Axygen的基因组抽提试剂盒提取DNA,采用VeriFilerTM Plus PCR Reagents扩增试剂盒扩增,在ABI 3500XL型遗传分析仪上对STR位点和性别基因Amelogenin进行检测。
2. 检验结果

STR位点信息:

